当前位置:首页 > 智能家电 > 正文

首批通过反渗透水效新国标产品名单出炉,节水指标将领跑行业

发布时间:2017-12-06 18:44:17 来源:原创 作者:孔冬滨

水是万物生命之源,我们每天都需要大量饮水,你知道选择饮用水最重要的标准是什么吗?最重要的标准就是安全。

烧开的自来水原本应该是一种安全卫生的饮用水,但由于环境恶化以及供水过程中的二次污染,自来水中的重金属、余氯、有机物、细菌病菌等问题日渐凸显。解决日常饮水的安全问题,净水机无疑是最佳的选择。

首批通过反渗透水效新国标产品名单出炉,节水指标将领跑行业 智能公会

2017年12月6日,2017首批通过《反渗透净水机水效限定值及水效等级》反渗透净水机产品发布会在北京召开,本次活动由中国家用电器研究院健康家电检测中心主办,知电市场研究中心承办,苏宁云商作为支持单位,知电实验室、家电科技作为支持媒体,共同参与了本次发布。浩泽、海尔、美的、莱克碧云泉、安吉尔、霍尼韦尔、A.O.史密斯、沁园、四季沐歌、老板电器、家乐事等共计11个品牌15个型号的净水器产品(排名不分先后)率先通过了《反渗透净水机水效限定值及水效等级》反渗透净水机新国标检测,为整个行业树立了标杆,对推动净水行业技术升级发挥出引领作用。

首批通过反渗透水效新国标产品名单出炉,节水指标将领跑行业 智能公会

中国家用电器研究院院长助理 知电CEO梅晓春

新规出台 行业升级

早在19世纪初,净水机就已诞生,历经两百年,如今净水技术已得到长足的发展,家用净水机主要包括活性炭、超滤、RO反渗透等几种方式。活性炭常用于最初级过滤,去除水中的异色、异味、吸附余氯等;超滤技术可过滤孔径约0.01微米,过滤一些细菌、有机物等;而RO膜则可过滤0.0001微米的物质,比如各种金属离子,是目前过滤最彻底的技术,所以RO反渗透净水机是解决所有水质问题的最佳解决方案。

可由于RO反渗膜的孔径太小,过滤得到纯水的同时也会产生一部分的浓缩水(又称为废水)。因此,很多原本有意选购RO反渗透净水机的消费者,在了解到RO反渗透净水机有大量浓缩水排放的时候又犹豫了,觉得使用净水机太浪费水。

针对RO反渗透净水机废水量过高的问题,2017年11月2日,国家质检总局、国家标准委发布GB34914-2017《反渗透净水机水效限定值及水效等级》国家标准。这项标准为贯彻落实最严格的水资源管理制度,划出了严守用水效率控制的红线,新标准将于2018年11月起实施。

首批通过反渗透水效新国标产品名单出炉,节水指标将领跑行业 智能公会

中国家用电器研究院 净水器性能研究与测试中心水效项目负责人 王昭君

该标准一方面规定了水效的检测和计算方法,另一方面将水效分为5级,并设定了净水产水率的红线,水效限定值为35%,也就是说,新国标实施后,凡净水产水率低于35%的RO反渗透净水器,就算是不合格的产品。新国标通过水效限定值的设定,将淘汰一些高耗水产品,新国标的实施也将为RO反渗透净水器市场带来一场技术升级。

在发布会现场,苏宁云商华北区营销中心总经理程峰表示:“国内净水产品正迎来产业革新时期,水效新国标的出台将倒逼净水行业升级,高技术含量、高品质的净水产品将更受市场认可,低端贴牌、无核心技术的净水品牌将会逐步被抛弃,苏宁易购也将利用自身双线优势,构建优质体验平台,服务于消费者和品牌商,反向推动净水行业的变革升级。”

首批通过反渗透水效新国标产品名单出炉,节水指标将领跑行业 智能公会

苏宁云商华北区营销中心总经理 程峰

以新国标为依据 检测结果权威发布

新国标出台之前,净水器行业一直处于“野蛮生长”的状态,市场环境混乱,虚假宣传多,不仅影响了消费者选购,也让消费者对净水器产品产生了质疑,既不利于行业发展,也有损消费者的利益。

针对RO反渗透净水器,较为突出的问题是“废水比”。不少商家在废水比这项指标上的刻意隐瞒,使得商家与消费者之间存在严重的信息不对等。

据调查,目前市场上将近40%的家用反渗透净水机的净水产水率不足20%,也就是说产1吨纯水,将有4吨废水被排掉,而商家在销售产品时却对此避而不谈,甚至弄虚作假宣称低废水,而消费者把产品买回家后才发现问题,却为时已晚。

首批通过反渗透水效新国标产品名单出炉,节水指标将领跑行业 智能公会

作为中国权威的检测机构,中国家用电器研究院健康家电检测中心致力于推动标准与技术进步,促进行业有序健康发展,保障消费者切身利益。因此,在净水器新国标发布后,中国家用电器研究院健康家电检测中心积极开展针对新国标的净水器检测,并在第一时间召开发布会,向消费者公布首批通过新国标检测的净水器产品名单。

首批通过反渗透水效新国标产品名单出炉,节水指标将领跑行业 智能公会
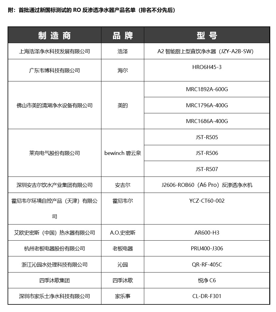
首批通过反渗透水效新国标产品名单出炉,节水指标将领跑行业 智能公会

上海浩泽净水科技发展有限公司生产的浩泽A2智能厨上型直饮净水器(JZY-A2B-SW),海尔HRO6H45-3净水机,佛山市美的清湖净水设备有限公司生产的美的MRC1892A-600G、MRC1796A-400G、MRC1686A-400G净水机;莱克电气股份有限公司生产的bewinch碧云泉JST-R505、JST-R506、JST-R507净水机;深圳安吉尔饮水产业集团有限公司生产的安吉尔J2606-ROB60(A6 Pro)反渗透净水机;霍尼韦尔环境自控产品(天津)有限公司生产的霍尼韦尔YCZ-CT60-002净水机;艾欧史密斯(中国)热水器有限公司生产的A.O.史密斯AR600-H3净水机;浙江沁园水处理科技有限公司生产的沁园QR-RF-405C净水机;四季沐歌集团生产的四季沐歌悦净C6净水机;杭州老板电器股份有限公司生产的老板PRU400-J306净水机;深圳市家乐士净水科技有限公司生产的家乐事CL-DR-F301净水机(以上排名不分先后)首批通过了以新国标为测试依据的严格测试,性能表现优秀,是净水器新国标发布后首批获得推荐的优秀产品,消费者可放心购买。

首批通过反渗透水效新国标产品名单出炉,节水指标将领跑行业 智能公会

发表评论0条

热度视频
广告